- 明锐安装原厂行车记录仪 2018-09-13 点击:1656 评论:0

- 标致5008 380THP精英版加装电动尾门 2018-09-12 点击:3488 评论:0

- 18款大众迈特威变身加装ABT大包围ABT双边4出排气 2018-09-12 点击:1994 评论:0

- 13款宝来安装一键启动 2018-09-10 点击:2443 评论:0

- 自己动手换雅阁后视镜 2018-09-10 点击:13300 评论:0

- 自己动手DIY移 动洗车泵 2018-09-10 点击:9810 评论:0

- 2012轩逸换楼兰方向盘 2018-09-10 点击:1878 评论:0

- 2012轩逸换楼兰方向盘 2018-09-10 点击:1924 评论:0

- 新捷达改倒车影像 2018-09-09 点击:4406 评论:0

- 自己动手修复经典福克斯P2008故障代码 2018-09-09 点击:14793 评论:0

说到行车记录仪, 现在很多车友都会给自己的爱车装一台,主要是为了防止行车中出现的事故责任取证难的问题。有些事故只要有行车记录仪, 警察叔叔一看便可以定责,相当的铁证如山。 但是市面...
确认过眼神,遇见对的车,5008 380THP精英版已入手,车未先行现要将其升级一番,在完美的内饰和外饰下,精英版缺少了一个非常实用又很有必要的功能——电动尾门。5008 380T...
迈特威最大的特点就是方方正正。车头造型不出意料的采用了让我们有些审美疲劳的家族式前脸,不过窄 窄的大灯和中网在这辆大车上居然显得很有味道,可能大众的车都是这样,第一眼看上去有些失望...
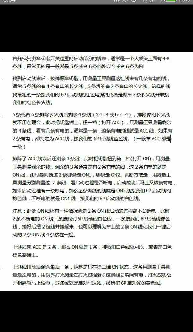
开了一次朋友的新车,现在新车都有一键启动,看看自己的车天天插钥匙确实烦,就想弄一个玩玩,刚好原车钥匙丢了一把,想着如果备用钥匙再丢了,没有芯片就打不着车了,干脆搞个一键启动,再买个...
一次无意中,把右边后视镜撞断了,原因是,一颗歪脖子树伸出来了,我直接开过去,没注意到有一棵树是歪的,然后直接给我憋断,后面用胶布粘了下应付2天,赶紧偷偷的去买了个后视镜回来 260...
车每次停在路边的时候,车都是很脏的,原因就是路边过往的车辆很多,灰尘很大,所以停放几天车都很脏,去洗车店洗一次要好几十,时间长也吃不消啊。后面想到自己洗,但是必须要有水源,还要有水...
吐槽:我是2012款新轩逸,我就想问问日产轩逸的方向盘设计师,你们都长脑袋吗?你们的脑袋是不是就是吃饭用的?一个没脑子的设计师,设计出一个二13的方向盘,我要是日产厂长,我早撅你家...
吐槽:我是2012款新轩逸,我就想问问日产轩逸的方向盘设计师,你们都长脑袋吗?你们的脑袋是不是就是吃饭用的?一个没脑子的设计师,设计出一个二13的方向盘,我要是日产厂长,我早撅你家...
7月下旬提的车,开了不到700公里了,因为买车的时候价格给优惠到底了,没给导航和倒车影像,跟朋友说想买一个安装上,朋友说用速腾的CD给改一个(他说新速腾的CD能刷出倒车影像的功能,...
开学第二天放学,老婆打来电话,说仪表盘一个黄灯一直亮着,像个水龙头。 问她车有啥异常,说是除了加速慢点,其它都没问题。只能先开回家查了。 下班回家忙完晚饭,请出尘封快5年的神器EL...
